ALL Metrics
-
Views
-
Downloads
Get PDF
Get XML
Cite
Export
Track
Research Article

Patient treatment pathways of multidrug-resistant tuberculosis cases in coastal South India: Road to a drug resistant tuberculosis center

[version 1; peer review: 2 approved with reservations]
PUBLISHED 16 Apr 2019
Author details Author details
OPEN PEER REVIEW
REVIEWER STATUS

This article is included in the Pathogens gateway.

This article is included in the Manipal Academy of Higher Education gateway.

This article is included in the Antimicrobial Resistance collection.

Abstract

Background: Delays in initiating multidrug-resistant tuberculosis (MDR TB) treatment adds risk to individual patients and the community due to disease progression, and on-going transmission.  The Government of India offers free TB diagnosis and treatment, however many presumptive MDR TB patients wander within the Indian healthcare system and delay accessing the programme. To better improve access to care, it is imperative to understand the treatment pathways taken by MDR TB patients. We aimed to describe the diagnostic and treatment pathway taken by presumptive MDR TB patients registered in the Programmatic Management Drug-resistant TB Program (PMDT).
Methods: We conducted a cross-sectional study of all patients registered during August 2016 – April 2017 at one PMDT center of a district in Karnataka, India. A semi-standardized questionnaire collected the number, type (private vs public sector), and dates of healthcare facilities (HCFs) visits prior to the initiation of MDR TB treatment.  Delays were the number of days, expressed in medians and interquartile range (IQR), from the date of onset of illness until the date of initiation of MDR TB treatment.
Results: We found that patients preferred private HCFs; however, due to lack of treatment and unaffordability they shifted to public HCFs. Median delay to register under the program was more in private HCFs (180days) in comparison with public HCFs (120 days). We also found that the diagnosis of MDR among presumptive MDR cases (detection rates) were much higher (80%) in public HCFs.
Conclusion: Awareness regarding the availability of free standard diagnosis and appropriate treatment under the TB program should be increased in the general population and private practitioners. The government should involve private HCFs to provide standard diagnostics and treatment to the patients seeking a private facility.

Keywords

Diagnostic delay, Treatment delay, Patient delay, Health care system delay Programmatic management of Drug resistant TB, detection rate, Private health care facility, Public health care facility.

Introduction

Multidrug-resistant tuberculosis (MDR TB), is defined as tuberculosis (TB) bacilli resistant to at least two first-line drugs — rifampicin and isoniazid. According to the Global TB Report 2017 published by the World Health Organization (WHO), India ranks first globally in the burden of TB and MDR TB with an incidence rate of 27% and 24% of global burden1,2. Nearly 3% of new TB cases and 12% of previously treated patients in India are MDR TB1,2.

To reduce transmission of MDR TB, the Government of India developed and implemented a national policy for the programmatic management of drug-resistant TB (PMDT) in 20073. The strategies and objectives of PMDT complement the National Strategic Plan for TB Elimination (2017–2025), and include treatment of MDR TB, enhancing laboratory systems for faster diagnosis, and offering social protection and supportive systems to ensure uninterrupted treatment with shorter, less toxic regimens35.

Delays in MDR diagnosis and appropriate treatment initiation impacts individual patients, through advance disease progression, additional costs, and poor quality of life; but also in the community through increased risk of ongoing transmission to other individuals6 The time taken to seek care, type of health care facility being sought and reasons for shifting from one health care facility to other are important factors for understanding delays in diagnosis, PMDT treatment initiation, poor outcomes. Describing health seeking behaviors and pathways taken by persons presumed tobe MDR TB case is a vital step in developing and implementing interventions that bridge the gap between timely diagnosis and treatment, and policies that improve the overall health system

In India, approximately 20% of the persons needing MDR TB treatment actually receive it, and among those who do receive treatment, less than half (48%) who start treatment finish successfully1,2. These poor outcomes are largely due to persons who are lost to follow-up and premature death. In 2017, the proportion of deaths during MDR TB treatment in India was higher than the global average (21% vs. 14%)1

Therefore, in this study we aimed to determine the health-seeking pathway of presumptive MDR TB patients prior to treatment at the PMDT center. We also assessed the median time taken, and reasons for shifting from one heath care facility (HCF) to another.

Methods

Study setting

We conducted a cross-sectional study of all patients registered during August 2016 – April 2017 at one PMDT center of a district in Karnataka, India. The PMDT center is on the campus of a 150-year-old district hospital, which has recently been awarded as one of the best government run hospitals in India, by Kayakalp6. This PMDT center caters to three nearby districts. It has ten inpatient beds, facilities for diagnosis, pre-treatment evaluation and treatment of MDR TB, monitoring complications associated with second-line antituberculosis treatment. After inpatient care to initiate treatment (approximately 2 weeks), the patient is released to outpatient care for continuation of care at Directly Observed Treatment (DOT-Plus) centers throughout the community.

After obtaining approval from the Institutional Ethics Committee (IEC) of Medical College Mangalore (IEC KMC MLR 11-16/328) and permission from DR-TB center, all patients registered under PMDT program were asked to enroll in the study. A line list was taken from DR-TB center, every day, and patients present in DR-TB center were approached by the Principal investigator (PI) at the DR-TB center. The purpose of the study was explained to the patients in their vernacular language and written informed consent was obtained from patients. PI collected data using a questionnaire by interviewing the patients.

Data collection

Face to face interviews were guided by a semi-structured questionnaire, which had been developed based on a literature review and the content was validated by experts in epidemiology (CDC Atlanta), a PMDT medical officer, and a layperson (local ground staff member working in the tertiary care hospital). The interview enquired about the various healthcare facilities (HCFs) visited by the patient from the time they experienced TB symptoms, designated as a presumptive MDR patient, until they registered for treatment at the PMDT center. We noted the time interval and reason for shifting from one facility to another. All information was penned down on the questionnaire at the time of the interview without any audio or video recording.

Data analysis

Data collected was entered and analyzed using Statistical Package for Social Science (SPSS) version 11.5. Kolmogorov-Smirnov test was done to find the normality of data. Results were expressed in median and inter-quartile range (IQR). Chi-square test was performed to find out the association between type of HCF visited by patients and reasons for shifting from one HCF to the other. The patient treatment pathway has been used to express health seeking behavior of the patients and was created using Adobe Illustrator trial version. The pathway was created using vector images with the visits being represented with different colors and different kinds of lines used for the diagnostic status of the patient. The meaning of both the lines as well the colors have been explained in the legends accompanying the pathways. Moreover, the number of patients shifting between HCF has been represented using the numbers accompanying the respective lines.

Operational definitions. Multidrug resistant TB (MDR-TB): Patients with sputum-smear positive pulmonary TB, and at least one M. tuberculosis isolate with demonstrated resistance to at least isoniazid and rifampicin

Pathway: The various type of HCF visited by a presumptive MDR patient before registering for PMDT treatment in a chronological sequence. The various HCF were merged into two broad types: private and public health care sectors. Public HCFs include Primary Health Centers (PHCs) and Public Referral Hospitals (PRHs), including secondary and tertiary referral centers. Private HCF include secondary and tertiary referral center participating in Revised National Tuberculosis Control Program, non-participating allopathic clinics and practitioners (registered and unregistered) and Ayurveda Yoga Unani Sidda Homeopathy (AYUSH) practitioners7

Time delays in the health care pathways8: The total delay is the time interval from the onset of illness until the initiation of anti MDR-TB drugs. It is the sum of two-time intervals: 1) diagnostic delay (time interval between the onset of symptoms and labelling of the patient as a MDR-TB patient); 2) treatment delay (time interval between MDR-TB diagnosis and initiation of anti MDR-TB drugs).

The total delay is also the sum of patient delay (time interval between onset of symptoms and presentation to first health care provider) and healthcare system delay (time interval between the date of health-seeking behavior at a health care provider and the initiation of anti MDR-TB treatment), since it can be attributed to these types of delay,

Reasons for shifting from one HCF to another: treatment not available, the appropriate treatment for the symptoms was unavailable in that HCF; treatment not affordable, cost of treatment was beyond the paying capacity of patient and its family; referred, patient was asked to visit another HCF for review/consultation or appropriate treatment; not satisfied, symptoms did not alleviate or the patient perceived that the services being provided were inadequate.

Results

During the study period, a total of 55 patients were initiated on treatment at the PMDT center; however only 40 patients consented to participate in the study. The mean age in our study was 40 years (SD: 13.9). There were 28 (70%) male patients and 12 (30%) female patients. In total, 35 patients were educated at least until primary level, while only 12.5% of patients were illiterate. A total of 65% of the study participants belonged to rural areas while only 14 patients lived in an urban area.

Details of first visit and shift from one HCF to other HCF

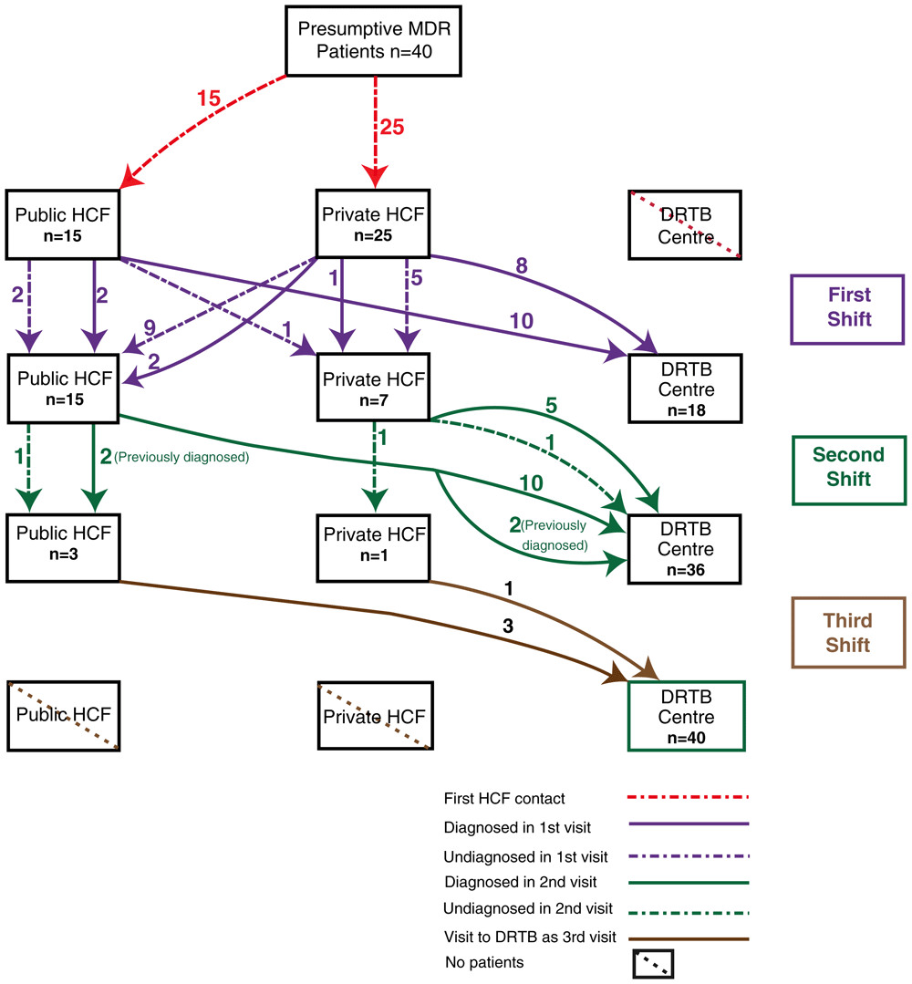
Out of 40 patients interviewed, 15 went to a public HCF and 25 went to a private HCF as their first clinic encounter (Figure 1 and Figure 2). In total, 23 (57.5%) were diagnosed with MDR TB during this encounter.

81ff237c-3d42-4fd7-a022-51e86c0533e8_figure1.gif

Figure 1. Patient diagnostic and treatment pathway.

81ff237c-3d42-4fd7-a022-51e86c0533e8_figure2.gif

Figure 2. Median time delay in treatment pathway of MDR Patients.

Amongst the 15 patients who went to the public HCF at the first encounter, 12 (80%) were diagnosed with MDR and were transferred directly to the PMDT center., whilst the remaining three patients required additional visits before MDR diagnosis (two went to public HCF and one went to private HCF).

Among the 25 patients who went to the private sector at the first clinical encounter, 11 (44%) were diagnosed with MDR, and were transferred directly to the PMDT center. The remaining 14 required addition visits before MDR diagnosis (9 went to public HCF and 5 went to private HCF).

Details of second visit and shift from one HCF to other HCF

All 40 patients underwent a second visit: 18 went to DRTB center, 15 opted for public HCF, while 7 went to private HCF. Out of the 17 undiagnosed patients, 14 (82.3%) were diagnosed.

Out of the 15 who went to public HCF for second visit, four were already diagnosed (two from public HCF and two from private HCF) and 11 were undiagnosed. Of the 11 undiagnosed, 10 were diagnosed on this visit and were referred to the DR TB center. One undiagnosed patient went to another public sector. Out of four previously diagnosed patients, two were referred to DR TB center and two again shifted to another public sector HCF. Hence a total of 12 patients out of 15 shifted to DRTB center and three visited other public HCF.

Seven patients went to private HCF for a second visit. Out of these seven, one was previously diagnosed in other private institution and six were undiagnosed (five came from private HCF and one from public HCF). In this visit, of the six patients who were undiagnosed, four were diagnosed. Five patients (one previously diagnosed and four newly diagnosed) visited DR TB center from a private HCF. Two still remained undiagnosed. One went to the DR TB center. The other undiagnosed patient visited another private sector HCF.

Overall, 18 patients (12 from public HCF and six from private HCF) visited DRTB center in their third visit.

Details of third and fourth visit and third shift from one HCF to other HCF

Of the 40 patients, 22 patients underwent a third visit to HCF. Among them, 18 came to DR TB Center, three went to public HCF while one went to the private sector. Out of the three who went to public HCF, one was undiagnosed and two were previously diagnosed (1st visit). The undiagnosed case received a diagnosis and went to the DR TB center. The two previously diagnosed patients also went to DR TB center in their fourth visit.

One undiagnosed patient from the private HCF was diagnosed and referred to DR TB center in the fourth visit.

Time delay in treatment pathway of MDR patients

The median (IQR) patient delay was found to be 25 (10, 60) days. For patients contacting public HCF as their first point of health care contact, the median patient delay was 30 days, while for those contacting private HCF, it was found to be 20 days.

In the first visit among the 23 patients who were diagnosed to have MDR TB, the median delay in reaching the DR TB center after contacting the first HCF was 120 (30, 240) days. Median (IQR) delay in a public health care facility was 105 (60, 382) days with the highest being 1825 days, while in a private health care facility the median delay was 180 (10, 240) days with the highest being 300 days.

Among the patients diagnosed in second visit, the median delay in reaching DRTB center was 210 (82,270) days from the day of first HCF contact. In public HCF, this delay was found to be 195 (82,247) days with the highest being 365 days while it was 255 (105, 341) days in private HCF with the highest being 365 days.

One patient who remained in the public sector was diagnosed at his third visit with a delay of 210 days. Similarly, a patient who remained in the private sector was diagnosed after a delay 120 days on his third visit.

Furthermore, median delay among female patients (30 days) was more than male patients (20 days). Also patients aged more than 45 years had more median delay of 30 days as compared to those below 45 years.

The most common reason for shifting from first to second HCF was referral (both public and private) followed by non-affordability (only seen in private HCFs) and non-satisfaction (seen more in private HCFs). Similarly, the reasons for shifting from 2nd to 3rd HCF were referral (mostly in public), non-satisfaction and non-affordability in private. In the third shift, only reason given was referral to DR TB center (Table 1).

Table 1. Reasons for shifting from one HCF to other.

Reasons for shiftingPublic, n (%)Private, n (%)P value
First to second visit
Treatment not available1 (50)1 (50)0.31
Treatment not affordable0 (0)8 (100)
Referred13 (54.2)11 (45.8)
Not satisfied1 (16.7)5 (83.3)
Second to third visit
Not affordable0 (0)2 (100)0.23
Referred14 (82.4)3 (17.6)
Not satisfied1 (33.5)2 (66.7)

Discussion

MDR TB is an emerging disease in India. The disease is difficult to treat and treatment outcomes are poor, making it a potential public health threat in the future. Our study sheds light on patients’ treatment pathway and reasons for shifting between health care providers for diagnosis and treatment for MDR TB.

In our study, 63% of patients went to private health care facilities (HCF) as first point of health care contact, which was slightly more than the average 48% as seen in a systematic review from India9,10. This pattern is also seen in other studies done in India and in other developing countries1016. The health seeking behavior of a patient depends on the knowledge about the disease, severity of symptoms and social support available, especially in a communicable and stigmatized disease like TB17. Studies conducted in India showed that most people had poor awareness about TB-related symptoms, transmission, and the services offered by the national TB control programs18,19. Moreover, patients in India have reported treatment barriers, such as, long distance between the TB centers and their homes, lack of confidence in the efficacy of government supplied medication, and the lack of privacy during directly observed treatment sessions12,18,20. All these reasons suggest a preference for private HCF as their preferred health provider for TB diagnosis and treatment.

A study done by Arinaminpathy et al.21 shows that the quality of care meted out to TB patients is sub-optimal22. This negligence in treatment of TB cases later gives rise to DR TB as the bacterial strains achieve antimicrobial resistance. Further, the private sector poses many hurdles in TB control. Studies show that the sectors’ disorganization produces gaps in TB surveillance due to irregular notification of cases and absence of guidelines22.

However, there was a delay on the part of patients to report to their first point of health care contact after appearance of symptoms. The median delay was found to be 20 days which is slightly more than two weeks of the cough criterion issued by RNTCP for TB screening. This was in line with studies done by Dhanvij et al. (20 days), Nimbarte et al. (19 days) and Ananthkrishnan et al. (18.3 days), while at the same time was quite less than shown in studies done by Goel et al. (30 days), Kulkarni et al. (8 weeks), Selvam et al. (28 days) and Shamim et al. (>30 days)12,22,–27. This shows the diversity in patient delay across India. Also, the median delay was found to be more among female patients as compared to male patients. This has been shown in various studies done in India as well as in some developing countries8,14,28. However study done by Nimbarte et al. in Central India shows that the delay is less among females than in males23. Further, we also found that patients above the age of 45 years postponed seeking health care as compared to younger patients. This is in line with the study done by Charles et al.28 The median delay was found to be greater among those who had public HCF as their first point of contact which has also been seen in the study done by Nimbarte et al.23.

In our study, 57.5% of the patients were diagnosed at their first point of contact, while 82.3% were diagnosed at their second point of contact. The results are similar to those seen in the study done by Ananthakrishnan et al.26. Among the 55% of patients who made a second visit to a different HCF other than DR TB center, 68% of the patients went to a public HCF. This is also seen in the study done by Charles et al.28. Also we find that in all the visits, the yield of diagnosis at public HCF was always more than that at private HCF. This could be due to improper tests done for detection or lack of technologies for doing the same, as seen in a review by Satyanarayana et al.29.

The most common reason for shifting between HCF other than referrals was unaffordability followed by dissatisfaction. This is in contrast to the study done by Charles et al. where the major reason was found to be dissatisfaction with the available HCF followed by unaffordability28. In public HCF, the most common reason was referral which was in accordance to the PMDT guidelines. This was followed by patient reasons such as dissatisfaction.

Conclusion

The present study found that there was substantial patient delay and total delay in diagnosis and treatment of DR TB patients. Since the patient delay was more in females and elderly people, they can be prioritized for screening and diagnosis by active and enhanced case finding methods.

The study also projects the importance of a public-private collaboration in treating DR TB cases. As stated by many patients that their reason for shifting from one private HCF to other was non-affordability of the treatment, hence provisions of standard diagnostic services and treatment at low to no costs can reduce the delay in treatment. This can be achieved by incentivizing treatment and providing standard diagnostic modalities to private sector under RNTCP.

Actions should be taken from the government side to improve the quality of services provided in a public HCF, better infrastructure and human resources. Hence stigma and dissatisfaction related to public health services can be tackled and better awareness about government disease control programs can be created.

Data availability

Underlying data

According to the IEC of Medical College Mangalore, we are not permitted to share data with any external agency for protection of data as it contains information which is personal and can be identified. However, if required by anyone, the data can be requested from the corresponding author after full justification of usage of the information. Conditions of access: researchers must use the data for similar research or sufficiently anonymize and give due credit to the authors of this study.

Extended data

Open Science Framework: Patient treatment pathways of multidrug-resistant tuberculosis cases in coastal South India: Road to a drug resistant tuberculosis center: Structured questionnaire, https://doi.org/10.17605/OSF.IO/TQNUE30

Data are available under the terms of the Creative Commons Zero "No rights reserved" data waiver (CC0 1.0 Public domain dedication).

Comments on this article Comments (0)

Version 5
VERSION 5 PUBLISHED 16 Apr 2019
Comment
Author details Author details
Competing interests
Grant information
Copyright
Download
 
Export To
metrics
Views Downloads
F1000Research - -
PubMed Central
Data from PMC are received and updated monthly.
- -
Citations
CITE
how to cite this article
Rathi P, Shringarpure K, Unnikrishnan B et al. Patient treatment pathways of multidrug-resistant tuberculosis cases in coastal South India: Road to a drug resistant tuberculosis center [version 1; peer review: 2 approved with reservations]. F1000Research 2019, 8:498 (https://doi.org/10.12688/f1000research.17743.1)
NOTE: If applicable, it is important to ensure the information in square brackets after the title is included in all citations of this article.
track
receive updates on this article
Track an article to receive email alerts on any updates to this article.

Open Peer Review

Current Reviewer Status: ?
Key to Reviewer Statuses VIEW
ApprovedThe paper is scientifically sound in its current form and only minor, if any, improvements are suggested
Approved with reservations A number of small changes, sometimes more significant revisions are required to address specific details and improve the papers academic merit.
Not approvedFundamental flaws in the paper seriously undermine the findings and conclusions
Version 1
VERSION 1
PUBLISHED 16 Apr 2019
Views
30
Cite
Reviewer Report 06 Feb 2020
Douglas Fraser Wares, KNCV Tuberculosis Foundation, The Hague, The Netherlands 
Approved with Reservations
VIEWS 30
Review of “Patient treatment pathways of multidrug-resistant tuberculosis cases in coastal South India: Road to a drug resistant tuberculosis center” paper for F1000Research.
The authors have written about an important topic related to the treatment pathways of drug-resistant ... Continue reading
CITE
CITE
HOW TO CITE THIS REPORT
Wares DF. Reviewer Report For: Patient treatment pathways of multidrug-resistant tuberculosis cases in coastal South India: Road to a drug resistant tuberculosis center [version 1; peer review: 2 approved with reservations]. F1000Research 2019, 8:498 (https://doi.org/10.5256/f1000research.19401.r59044)
NOTE: it is important to ensure the information in square brackets after the title is included in all citations of this article.
  • Author Response 13 May 2020
    Priya Rathi, Department of Community Medicine, Kasturba Medical College, Mangalore, Kasturba Medical College Hospital, Manipal, India
    13 May 2020
    Author Response
    We have answered all query/comments point to point and have indicated its current location in modified manuscript.

    In the flowchart and text, the authors talk about “Presumptive MDR-TB patients”. However, the ... Continue reading
COMMENTS ON THIS REPORT
  • Author Response 13 May 2020
    Priya Rathi, Department of Community Medicine, Kasturba Medical College, Mangalore, Kasturba Medical College Hospital, Manipal, India
    13 May 2020
    Author Response
    We have answered all query/comments point to point and have indicated its current location in modified manuscript.

    In the flowchart and text, the authors talk about “Presumptive MDR-TB patients”. However, the ... Continue reading
Views
64
Cite
Reviewer Report 16 Sep 2019
Sharath Burugina Nagaraja, Department of Community Medicine, Employees State Insurance Corporation Medical College and Post Graduate Institute of Medical Sciences and Research, Bengaluru, Karnataka, India 
Approved with Reservations
VIEWS 64
I congratulate your efforts on working on treatment pathways of drug resistant TB patients. Overall, the manuscript reads well. However, I have few comments for your consideration which will help in betterment of the manuscript. The comments are mentioned separately ... Continue reading
CITE
CITE
HOW TO CITE THIS REPORT
Burugina Nagaraja S. Reviewer Report For: Patient treatment pathways of multidrug-resistant tuberculosis cases in coastal South India: Road to a drug resistant tuberculosis center [version 1; peer review: 2 approved with reservations]. F1000Research 2019, 8:498 (https://doi.org/10.5256/f1000research.19401.r52457)
NOTE: it is important to ensure the information in square brackets after the title is included in all citations of this article.
  • Author Response 13 May 2020
    Priya Rathi, Department of Community Medicine, Kasturba Medical College, Mangalore, Kasturba Medical College Hospital, Manipal, India
    13 May 2020
    Author Response
    I congratulate your efforts on working on treatment pathways of drug resistant TB patients. Overall, the manuscript reads well. However, I have few comments for your consideration which will help ... Continue reading
COMMENTS ON THIS REPORT
  • Author Response 13 May 2020
    Priya Rathi, Department of Community Medicine, Kasturba Medical College, Mangalore, Kasturba Medical College Hospital, Manipal, India
    13 May 2020
    Author Response
    I congratulate your efforts on working on treatment pathways of drug resistant TB patients. Overall, the manuscript reads well. However, I have few comments for your consideration which will help ... Continue reading

Comments on this article Comments (0)

Version 5
VERSION 5 PUBLISHED 16 Apr 2019
Comment
Alongside their report, reviewers assign a status to the article:
Approved - the paper is scientifically sound in its current form and only minor, if any, improvements are suggested
Approved with reservations - A number of small changes, sometimes more significant revisions are required to address specific details and improve the papers academic merit.
Not approved - fundamental flaws in the paper seriously undermine the findings and conclusions
Sign In
If you've forgotten your password, please enter your email address below and we'll send you instructions on how to reset your password.

The email address should be the one you originally registered with F1000.

Email address not valid, please try again

You registered with F1000 via Google, so we cannot reset your password.

To sign in, please click here.

If you still need help with your Google account password, please click here.

You registered with F1000 via Facebook, so we cannot reset your password.

To sign in, please click here.

If you still need help with your Facebook account password, please click here.

Code not correct, please try again
Email us for further assistance.
Server error, please try again.